俗话说:“肝好人不倒”。肝脏作为人体重要的器官,承担着调控药物代谢、辅助脂质消化以及维生素储存等诸多功能,在人体中扮演着重要的角色,但生活中的熬夜、酒精、肥胖,都会严重影响肝脏的健康。
肝脏是唯一没有痛感神经的组织,无论多苦多累都不会呻吟叫苦,所以许多肝癌的患者发病时都是晚期,其实肝脏本身是一个很经得起折磨的器官,在受到毒素入侵、肝脏细胞变异时,通常都能独自扛下来,人体不会有明显的不适感。
但一旦肝脏部位有不适,就说明它已经承受太多,扛不住了,很自然地,发现的时候也就是中晚期肝疾了。

提升NAD+水平有助减少肝脏损伤
很多研究发现,患非酒精性脂肪肝(NAFLD)后,肝脏NAD +水平大幅度下降。
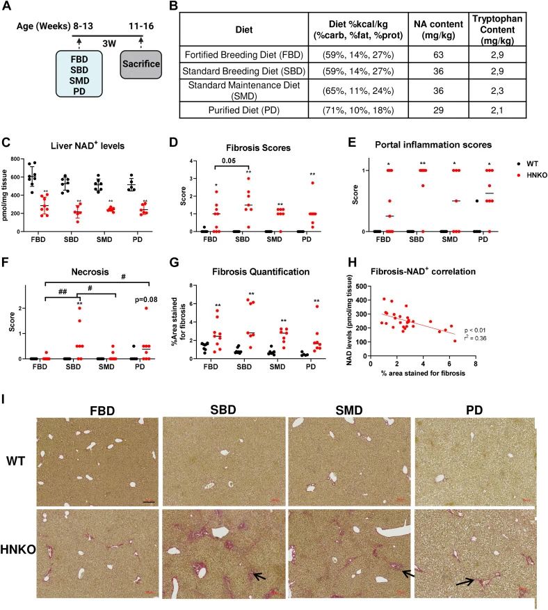
在实验中,研究人员借助基因工程技术,特异性敲除了小鼠肝脏内NAMPT酶的表达基因,从而破坏了小鼠肝脏内的NAD+稳态。
随之而来的是小鼠出现肝脏纤维化和局部坏死现象,并且组织炎症水平飙升,抗氧化能力下降,线粒体功能受到损害。可见,NAD+水平的不足,让小鼠肝脏发生了重大损伤。

2021年12月发表在学术期刊《Journal of Biological Chemistry》上的一项研究则发现,NAD+不仅对酒精造成的肝损伤有效,也能逆转非酒精性脂肪肝(NAFLD)。当特异性破坏肝脏内NAD+合成通路后,实验小鼠陆续患上非酒精性脂肪肝(NAFLD),而这一症状在补充NAD+前体后,得到奇迹般逆转。

大量的研究皆证实,NAD+的确在维持肝脏正常运转中,扮演着不可或缺的角色。
NAD+助力肝脏代谢,减少肝脏损伤-抗衰生活-光蕴